-
太平洋蓝医保靠谱吗?教您几个看懂产品的方法 编辑
今天,口袋百科小编给大家带来太平洋蓝医保靠谱吗?教您几个看懂产品的方法的相关知识点,希望对各位有所帮助,如果能碰巧解决你现在面临的问题,别忘了关注本站哦,现在开始吧!
基本医保只能负担医保目录内的医疗费用,医保外发生的医疗费用还是需要自己承担,因此应付大病的能力有限,需要补充医疗险保障,其中百万医疗险是很多人的选择。想要判断一款百万医疗险是否靠谱,可以从承保公司、续保条件、保障内容等方面来看。下面就以太平洋保险的产品为例,看太平洋蓝医保靠谱吗?教大家几个方法。

方法一:看承保单位是否可靠
判断一款保险产品是否可靠,首先就要看产品的承保公司,一般只要是正规保险公司旗下的,产品的真实性无需怀疑。不过也要留意保险公司的实力和偿付能力等情况。下面就以太平洋蓝医保的承保公司为例:
蓝医保是由太平洋健康承保的百万医疗险产品,该公司是太平洋保险集团旗下的专业健康险公司,成立于2014年12月,经银保监会批准成立,注册资金36亿元人民币,总部位于上海,目前已经在上海、北京、广东、四川设立了分公司。太平洋健康保险的经营业务包含健康保险、意外伤害保险等,是正规的保险公司,且该公司偿付能力充足,可以放心。
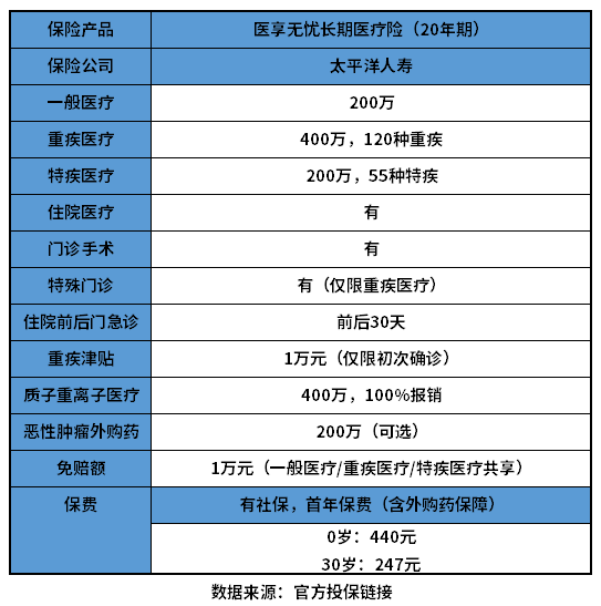
方法二:看产品保障内容
看百万医疗险是否靠谱也要关注产品的保障内容,虽然这类产品的保障额度很高,但保障好不好关键还是要看保障内容,基本保障不能缺,且医疗费用报销项目也不能有缺失的情况,最好还能提供补充保障。下面就以太平洋蓝医保为例:
太平洋蓝医保有两个版本,一个是蓝医保长期医疗险,另一个是蓝医保(3年版),两个版本的保障内容存在一定的差异,其中蓝医保长期医疗险的保障内容更全面,扩展了55种特定疾病医疗、120种重疾关爱金保障,另外还可选特定药品医疗保障。其保障详情如下:

这款产品医疗保障内容全面,且医疗费用报销项目没有缺失的情况,住院前后门急诊覆盖前后30天,一年最高能报销400万元,在保证续保期间内最高能报销800万元,保障额度充足。
方法三:看产品的续保条件
市面上的百万医疗险的保险期间通常是一年,买这类短期医疗险一定要重点关注产品的续保条件,续保条件优秀的产品更值得选择,更能提供持续性的医疗保障。下面就以太平洋蓝医保为例:
蓝医保3年期的保险期间为一年,可保证续保3年,但是保证续保期间较短,且到期后是需要经过保险公司审核的。其续保条款如下:

蓝医保长期医疗险的保险期间也是一年,但是这款产品可保证续保20年,并且质子重离子医疗、特定药品费用医疗也能保证续保20年,产品续保条件友好,稳定性不错,其续保条款如下所示:

关于太平洋蓝医保靠谱吗的问题就讲到这里了,希望以上内容对你有所帮助。
好了,今天关于太平洋蓝医保靠谱吗?教您几个看懂产品的方法的知识点,就分享到这里,如果能给大家带来些许帮助,小编也是蛮高兴的噢...






