-
青云卫2号保费分析,青云卫2号少儿重疾险一年多少钱? 编辑
今天,口袋百科小编给大家带来青云卫2号保费分析,青云卫2号少儿重疾险一年多少钱?的相关知识点,希望对各位有所帮助,如果能碰巧解决你现在面临的问题,别忘了关注本站哦,现在开始吧!
在投保重疾险时,消费者们除了考虑到自己的保障需求之外,保费预算也是非常重要的。一般来说,消费型重疾险的保费会更加便宜一些,而返还型重疾险、储蓄型重疾险的保费相对来说就会昂贵一些。那么接下来,我们就以消费型重疾险——青云卫2号为例,来说一说青云卫2号保费分析,青云卫2号少儿重疾险一年多少钱?

青云卫2号属于一款消费型的重疾险,保费相对来说是比较便宜的,接下来列一张图以进行青云卫2号保费分析。

从上表可以看出青云卫2号少儿重疾险一年多少钱,能够了解到青云卫2号的保费其实并不昂贵,大多数人都可以承担。此外,从青云卫2号保费分析,我们可以得出以下结论:
1.年龄越小,则保费越低;
2.附加可选责任后,保费会有所增加;
3.保额越高,则保费越高;
4.缴费期间选择得越长,则每一期的保费缴纳压力会有所降低;
5.保障期限越长,则保费越高。
青云卫2号保什么:
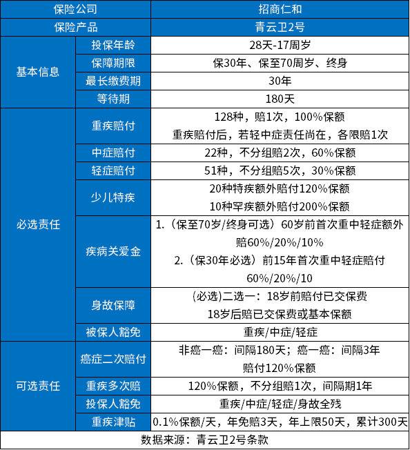
作为一款消费型的少儿重疾险,青云卫2号除了保费便宜,保障内容也是不错的,接下来看一下青云卫2号的基本信息。

从上表可以看出,青云卫2号具有以下亮点:
1.自带重疾、轻症、中症额外赔,可以赔的更多;
2.可选保至70岁、保终身、保30年,可以满足不同消费者的保障需求;
3.癌症二次赔责任较为完善,即便首次疾病不是癌症也能赔;
4.附加了重疾监护津贴,可在被保险人因为重疾而住进监护病房后,每天补贴0.1%保额。
关于“青云卫2号保费分析,青云卫2号少儿重疾险一年多少钱?”就说到这里,希望对你有所帮助。
好了,今天关于青云卫2号保费分析,青云卫2号少儿重疾险一年多少钱?的知识点,就分享到这里,如果能给大家带来些许帮助,小编也是蛮高兴的噢...






