-
平安e生保2023版靠谱吗?从平安保险e生保优缺点来看 编辑
今天,口袋百科小编给大家带来平安e生保2023版靠谱吗?从平安保险e生保优缺点来看的相关知识点,希望对各位有所帮助,如果能碰巧解决你现在面临的问题,别忘了关注本站哦,现在开始吧!
百万医疗险主要可以对被保险人因为疾病或者意外而发生的合理且必要的住院医疗费用、住院前后门急诊医疗费用、特殊门诊医疗费用、门诊手术医疗费用进行报销。不过,不同的百万医疗险都具有自己的优点和缺点,消费者可以在了解产品的基本信息、优点和缺点之后,再考虑是否投保。接下来我们就以平安e生保2023版为例,来看看平安e生保2023版靠谱吗?

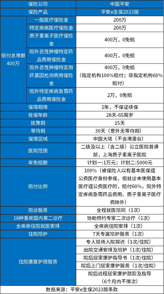
一:产品的基本信息。
要了解一款百万医疗险是不是靠谱,还需要先了解它的基本信息。那么接下来,以平安e生保2023版,来看一看平安e生保2023版靠谱吗?

平安e生保2023版限出生28天-65周岁的人群投保,覆盖范围还算是比较广泛的。等待期30天,相对来说是比较短的,对于被保险人来说更有利。此外,平安e生保2023版提供了百万医疗险的基础保障,且还提供了质子重离子等额外的保障,保障内容还算是不错。
二:产品的优点。
百万医疗险的优点可以看出其是否值得购买,以平安e生保2023版为例,它的优点有:
1.保额充足:平安e生保2023版的赔付总限额为400万,保额力度非常大;
2.投保年龄广泛:市面上大部分的平安e生保2023版的最高保障年龄为60周岁,而平安e生保2023版最高允许65周岁的人群投保,覆盖范围广泛;
3.增值服务丰富:从平安e生保2023版的基本信息可以看出,平安e生保2023版的增值服务是很丰富的,包括住院康复护理服务、疾病就医安排等;
4.家庭投保有折扣:若以家庭为单位投保平安e生保2023版,那么保费会有折扣,即2人投保折扣为95%、3人投保折扣为90%、4人及以上投保的折扣为85%;
5.免赔额可选:平安e生保2023版的免赔额可选5000或10000,免赔额低意味着出险报销时,可以获得报销的金额更多一些。
三:产品的缺点。
百万医疗险的缺点可以让消费者更加清晰的了解自己是否有需求投保,以平安e生保2023版为例,它的缺点有:
1.不保证续保:平安e生保2023版属于交一年保一年的百万医疗险产品,不保证续保,意味着下一年是否还能买,必须要经过保险公司的审核。而若是被保险人有出过险、健康发生变化、产品停售等,那么一般就无法投保了;
2.免责条款包括肌肤问题:比如平安e生保2023版对于皮肤色素沉着、痤疮治疗、红斑痤疮治疗是不保的,但是其他的百万医疗险大多没有这方面的限制。
关于“平安e生保2023版靠谱吗?从平安保险e生保优缺点来看”就说到这里,希望对你有所帮助。
好了,今天关于平安e生保2023版靠谱吗?从平安保险e生保优缺点来看的知识点,就分享到这里,如果能给大家带来些许帮助,小编也是蛮高兴的噢...






