-
中国人寿保险什么重疾险好?成人重疾险和少儿重疾险各有优势 编辑
今天,口袋百科小编给大家带来中国人寿保险什么重疾险好?成人重疾险和少儿重疾险各有优势的相关知识点,希望对各位有所帮助,如果能碰巧解决你现在面临的问题,别忘了关注本站哦,现在开始吧!
中国人寿保险属于中央金融企业,为国有特大型金融保险企业公司,在市面上的知名度很高,很多消费者在产生投保需求时,都会对中国人寿保险的保险产品进行考虑,包括医疗险、重疾险、意外险等,中国人寿保险都有经营。那么接下来我们就分享三款性价比高的重疾险产品,来看看中国人寿保险什么重疾险好?

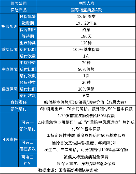
一:国寿福盛典版A款
中国人寿保险的国寿福重疾险有多个版本,包括国寿福盛典版A款和B款、国寿福2021版A款和B款等。这里我们以国寿福盛典版A款为例,来看一看它的基本保障责任。

国寿福盛典版A款属于一款成人重疾险,其基础保障完善,且提供了多项可选责任。除此之外,国寿福盛典版A款还提供了年金转换权益,可以附加两全保险,能够满足不同人群的不同需求。此外,国寿福盛典版其他的版本也都各有特点,消费者可以灵活选择。
二:少儿国寿福盛典版
在中国人寿保险中的少儿重疾险中,少儿国寿福算是比较典型的,其版本众多,而且每一个版本的基本保障都是比较全面的,包括重疾、轻症、中症都有保障。此外以少儿国寿福盛典版为例,其可选责任也比较多,消费者可以按需搭配。但是少儿国寿福盛典版的最长缴费期限只有19年,跟市面上同类型的少儿重疾险相比还是比较短的。

在选择重疾险产品时,消费者主要还是应当以自身的实际保障需求和保费预算为准,可以多对比几款重疾险,选择最符合自己实际情况的,才能最大发挥重疾险的保障作用。
关于“中国人寿保险什么重疾险好?成人重疾险和少儿重疾险各有优势”就说到这里,希望对你有所帮助。
好了,今天关于中国人寿保险什么重疾险好?成人重疾险和少儿重疾险各有优势的知识点,就分享到这里,如果能给大家带来些许帮助,小编也是蛮高兴的噢...






