-
瑞华青安卫重疾险怎么样?关键看这几个方法判断 编辑
今天,口袋百科小编给大家带来瑞华青安卫重疾险怎么样?关键看这几个方法判断的相关知识点,希望对各位有所帮助,如果能碰巧解决你现在面临的问题,别忘了关注本站哦,现在开始吧!
对于现代小年轻而言,对于保险的需求很大,重疾险已经成为了刚需产品。这一代的人生存压力比较大,看一款重疾险怎么样,有自己的一套标准,比方说保障内容丰富、疾病定义宽松、性价比高。这些综合指标好的产品,就是较好的重疾险,那我们已这些方法为例,看下瑞华青安卫重疾险怎么样,感兴趣的朋友们不妨一起关注下这款网红产品。

方法一:从保障内容上看
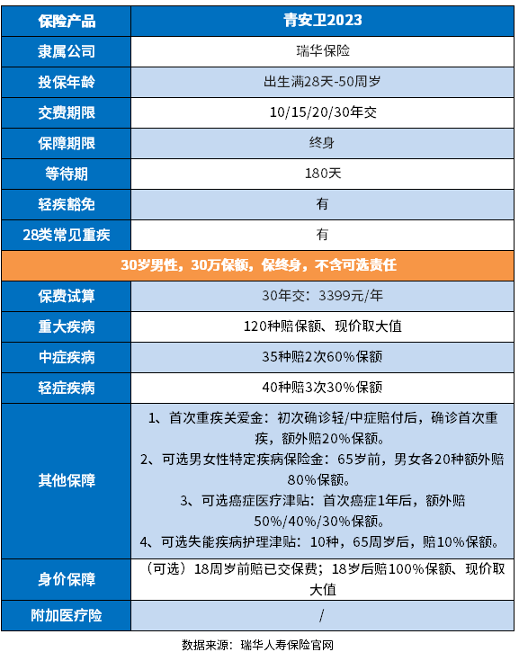
国内保险行业法定的疾病,是28类重疾和3类轻症,已经达到了发病率和理赔率的95%以上,但是保障内容越丰富,肯定越好。看瑞华青安卫重疾险怎么样也是如此,以瑞华青安卫重疾险产品为例:

这款产品疾病保障丰富,自带了120类重疾+35类中症+40类轻症,疾病种类高达195种,且值得一提的是中症保障赔付比例较高,同类产品主流赔付是保额50%,这款产品优于同类产品,赔付可以达到60%;
且保障内容灵活,可自由选择身故保障、首次重疾关爱近保障、男女忒的那个疾病保障、癌症医疗津贴保障、失能护理津贴的责任。
方法二:从疾病定义上看
判断重疾险怎么样的一个重要方法,就是看疾病定义,这牵扯到了医学,但是除了法定的疾病种类,其他常见种类也有高发,疾病定义是由保险公司自行定义的,可宽可紧,完全看保险公司的良心。以瑞华青安卫重疾险产品为例:
1、原位癌和轻度癌症:对比同类产品,疾病定义宽松,其他产品两项赔付一个,这款产品可以各赔一次;
2、冠状动脉介入手术:要求比较严格,需要要求首次实施才能赔付,其他个别产品不作为要求;
3、慢性肾功能衰竭:要求宽松,理赔容易,达到要求条件后90日就能赔付,其他产品要180天。
整体而言,这款产品保的还可以。
方法三:看产品性价比
重疾险怎么样,部分人群侧重于价格,这是无可厚非的,毕竟需要投保客户持续交费,价格越低兼顾优质的责任,就是物美价廉的好产品,还是要与同类产品比较,看瑞华青安卫重疾险怎么样也是这样,拿瑞华青安卫产品来说:
假设:30周岁男性,50万保额,分30年交,基础保障,对比同类产品:
1、达尔文6号:男性每年5515元,女性每年5115元;
2、超级玛丽7号:男性每年5300元,女性每年4935元;
3、瑞华青安卫产品:男性每年5665元,女性每年5910元;
价格差不太多,但是对比相同类型的产品,价格上稍微高一丢丢。
关于瑞华青安卫重疾险怎么样的内容分析就介绍到这里了,希望对大家有一定帮助。
好了,今天关于瑞华青安卫重疾险怎么样?关键看这几个方法判断的知识点,就分享到这里,如果能给大家带来些许帮助,小编也是蛮高兴的噢...






