-
百年康赢佳3.0版终身重疾险怎么样?可以从两方面来看 编辑
今天,口袋百科小编给大家带来百年康赢佳3.0版终身重疾险怎么样?可以从两方面来看的相关知识点,希望对各位有所帮助,如果能碰巧解决你现在面临的问题,别忘了关注本站哦,现在开始吧!
在各种重疾险产品中,能够多次理赔的重疾险会相较来说比较有利于参保人,那么怎么判断一款重疾险怎么样呢?有多种方法,可以从从该产品的保障内容和相应的信息来进行介绍,而百年人寿的百年康赢佳3.0版终身重疾险就是可以进行多次理赔的重疾险,本期话题就以这款产品为例,看看百年康赢佳3.0版终身重疾险怎么样?

方法一、看保障内容可以先从产品的相应保障内容开展了解,理清该产品所涉及的疾病种类还有相应的赔付比例, 以百年康赢佳3.0版终身重疾险为例:

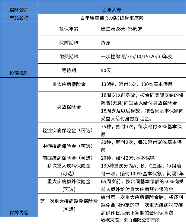
1.从所涉及的疾病种类来看
百年康赢佳3.0版本重疾险对于130种重大疾病进行了相应的保护,所包含的种类比较多,参保人在购买的时候还可以选择多种轻症、中症、前症疾病保险金进行保险合同的签订,为后续可能出现的情况提前做好准备。
2.从相应的赔付比例来看
百年康赢佳3.0版本重疾险可保35种轻症疾病,可以赔付三次,每次能够赔付30%的基本保额;可保20种中症疾病,可以赔付2次,每次能够赔付60%的基本保额;可保20种前症疾病,按照基本保额的20%进行赔付。
同时,作为可以多次赔付的重疾险,百年康赢佳3.0版本重疾险主要将130种重疾进行A、B、C三组,每组能够按照100%的保额进行赔付,间隔为一年,另外,百年康赢佳3.0版本还可选重大疾病额外保险金,在参保人65周岁之前,如果符合相应的保险要求条件,参保人是能够获得基本保额的50%作为重大疾病额外保险金的。
方法二:看投保规则
还可以从该产品的投保规则进行了解,了解产品的投保要求,以百年康赢佳3.0版终身重疾险为例:
1.投保年龄上限比较高
百年康赢佳3.0版本重疾险的投保年龄是从28天到65周岁,相比于相似产品的55周岁或者60周岁的投保年龄限制来说,百年康赢佳3.0版本重疾险能够使得一些年龄超过60周岁但是还未达到65周岁的投保人进行更好地选择,虽然年龄越大保费需要缴纳更多,但是能够使得投保人晚年获得更多的保障。
2.等待期相较比较短
百年康赢佳3.0版本重疾险的等待期为90天,对于同类产品90天到180天的等待期来说,百年康赢佳3.0版本重疾险的等待期是比较短的,等待期越短,在价格差不多的情况下,百年康赢佳3.0版本重疾险是更有利于参保人的。
关于百年康赢佳3.0版本重疾险怎么样我们就介绍到这里,希望能对您有所帮助。
好了,今天关于百年康赢佳3.0版终身重疾险怎么样?可以从两方面来看的知识点,就分享到这里,如果能给大家带来些许帮助,小编也是蛮高兴的噢...






