-
老人买了百万医疗险怎样避免拒赔?被保险公司拒赔后怎么办? 编辑
今天,口袋百科小编给大家带来老人买了百万医疗险怎样避免拒赔?被保险公司拒赔后怎么办?的相关知识点,希望对各位有所帮助,如果能碰巧解决你现在面临的问题,别忘了关注本站哦,现在开始吧!
为了抵御大病风险,很多消费者都选择了百万医疗险进行保障。毕竟百万医疗险保费便宜保额高,虽然免赔额也比较高,但是在报销被保险人因为大病而发生的合理且必要的住院医疗费用、住院前后门急诊医疗费用、门诊手术医疗费用、特殊门诊医疗费用时,还是很实用的。不过,也有一些老人抱怨,自己买了百万医疗险,但是在真的需要报销时,却被拒赔了,这是为什么呢?那么接下来,我们就来说一说,老人买了百万医疗险怎样避免拒赔?被保险公司拒赔后怎么办?

1.看清楚健康告知
在投保百万医疗险时,被保险人必须根据健康告知内容如实告知自己的身体健康情况,不可隐瞒,否则后期出险,保险公司有可能因为被保险人没有如实告知而拒赔。因此,被保险人在进行健康告知的时候必须要慎重且诚实,不可隐瞒。尤其是老人,可能对于一些健康告知条款不是很清楚,那么就还需要及时咨询保险代理人或保险经纪人,对健康告知内容一条一条地进行咨询和如实告知。
2.指定公立医院就诊
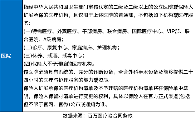
老人买了百万医疗险怎样避免拒赔,还需要注意在指定的公立医院就诊。一般来说,在百万医疗险的保险合同中,通常会写明关于就诊医院的要求,意味着被保险人罹患疾病或者发生意外后,必须在保险合同指定或认可的公立医院进行就诊,否则的话也是无法获得理赔的。一般来说,百万医疗险会在保险合同的“释义”部分对“医院”进行说明,比如某百万医疗险的保险合同中关于“医院”的定义如下:

3.按时续费
顺利投保了百万医疗险,收到了保险合同后,投保人还需要按照保险合同约定按时续费,若是断交,导致百万医疗险合同失效,那么保险公司自然不会承担报销理赔的责任。
4.买保证续保产品
百万医疗险有保证续保和不保证续保的。一般来说,更建议被保险人选择可以保证续保的百万医疗险产品,比如保证6年续保、保证20年续保的百万医疗险,意味着在保证续保期间,被保险人可以无条件续保,享受保障。而若是不保证续保的百万医疗险,则一般是交一年保一年,每年续保需要审核,而若是保障期间有出过险、保险产品停售等,则通常无法通过审核,也就是不能续保了。
5.真的被拒赔积极维权
那么,老人买了百万医疗险后,已经被保险公司拒赔,该怎么办呢?自然是要积极维权。
首先,可以和保险公司进行协商,看究竟是因为什么原因拒赔,并就该原因进行说明和协商。若无法得到合理有效的协商结果,那么被保险人还可以联系保险公司的总部进行协议。
如果和保险公司协商无果,那么被保险人可以准备相关证据材料,向当地银保监会或保险协会等部门进行投诉,说明自己的诉求。若投诉无果,那么被保险人可以向当地法院提起诉讼,维护自己的正当权益。除此之外,被保险人也还可以联系当地知名媒体进行爆料,利用舆论的力量来维权。
关于“老人买了百万医疗险怎样避免拒赔?被保险公司拒赔后怎么办?”就说到这里,希望对你有所帮助。
好了,今天关于老人买了百万医疗险怎样避免拒赔?被保险公司拒赔后怎么办?的知识点,就分享到这里,如果能给大家带来些许帮助,小编也是蛮高兴的噢...






