-
鑫相伴尊享版怎么样?附收益一览表 编辑
今天,口袋百科小编给大家带来鑫相伴尊享版怎么样?附收益一览表的相关知识点,希望对各位有所帮助,如果能碰巧解决你现在面临的问题,别忘了关注本站哦,现在开始吧!
终身终额寿在老百姓险种已经是理财界的全能抗打类型选手了,既可以提前锁定保证收益,又能做到心中有数,又存取灵活。分析这类险种咋样?就无非看产品保障内容、产品特点和收益水平几个角度,我们以太平洋产品为例,看下鑫相伴尊享版怎么样。

方法一:从保险产品的基本内容看
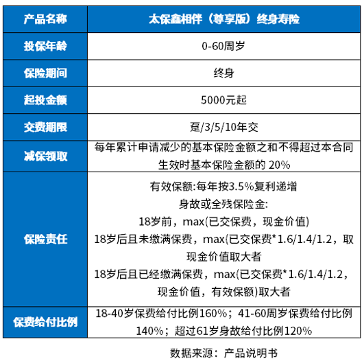
一款保险产品,看基本内容才能让消费者搞清楚这款理财险干什么用的。了解产品的投保规则、年龄、保障时间、增额增长速度、以及覆盖了哪些保障责任。我们以鑫相伴尊享版产品为例:
1、承保年龄:30天-60岁
2、保障期限:终身
3、缴费期限:趸交、3年交、5年交、10年交
4、保障内容:提供了身故全残保险金。
详见责任:

这款产品的起保金额是5000元,其中身故保障是有效保额、已交保费、现金价值取大者而赔付,其中对应比例保费系数是18-40岁是160%,41-60岁是140%,61岁及以上是120%。
方法二:从收益水平来看
理财保险产品,收益情况是小伙伴们关心的重中之重。而现金价值就是指预期收益情况,我们拿鑫相伴尊享版产品为例:

30岁一次性交10万,到55岁时候,如果领取,有21.4万的现金价值,对比同类产品来说,中规中矩,不算太高也不算低。
方法三:看产品的主要特色
分析产品的怎么样,看产品的特色比较重要,比方说预期收益好、回本速度快、投保门槛等多个方法了解,看鑫相伴尊享版怎么样也是如此,以鑫相伴尊享版产品来说,主要长处在于:
1、交费时间短,可以选择趸交或者3年交,减轻投保客户压力;
2、起保门槛比较低,对比动上万元甚至几万元作为门槛费的年金保险来说,这款产品5000元起保,大众基本上能拿的出手;
3、资金回笼速度比较快,当前比较好的产品趸交或三年交,第四年或第五年回本,鑫相伴尊享版趸交第4年回本,回本速度优于同类产品。
关于鑫相伴尊享版怎么样的内容分析就介绍到这里了,希望对大家有一定帮助。
好了,今天关于鑫相伴尊享版怎么样?附收益一览表的知识点,就分享到这里,如果能给大家带来些许帮助,小编也是蛮高兴的噢...






