-
太平洋长相伴盛世版可以买吗?什么时候回本 编辑
今天,口袋百科小编给大家带来太平洋长相伴盛世版可以买吗?什么时候回本的相关知识点,希望对各位有所帮助,如果能碰巧解决你现在面临的问题,别忘了关注本站哦,现在开始吧!
太平洋长相伴盛世版是太平洋保险公司的一款增额终身寿险,保额增长利率为3.5%,主要可以保障身故或全残。那么,太平洋长相伴盛世版可以买吗?主要可以从产品的基本信息、回本时间、预期收益来进行考虑。

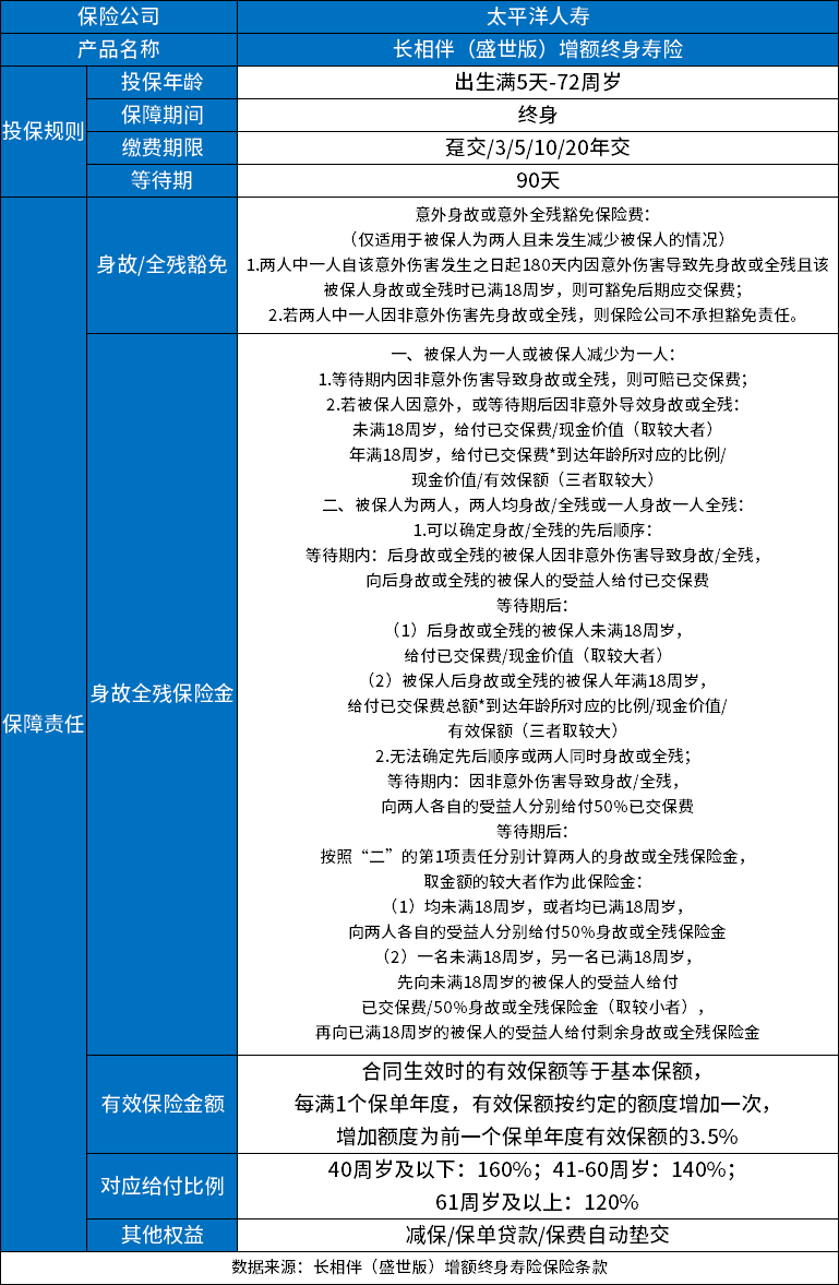
一:产品的基本信息。
从增额终身寿险的基本信息,我们可以快速的了解该产品的投保规则、投保条件、保障内容等信息,接下来我们就来看一下太平洋长相伴盛世版的产品基本信息。

从上表可以看出,太平洋长相伴盛世版可以买吗?答案是可以,原因在于:
1.投保宽松:支持出生满5天-72周岁的人群投保;
2.现金价值会一直增长:太平洋长相伴盛世版保额增长利率为3.5%,保额会按照该利率逐年增长,而且现金价值也会随着保额的增长而增长;
3.可以配置两个被保险人:如果第一个人去世了,第二个被保险人还活着,那么保单还可以继续增值;
4.免责条款少:太平洋长相伴盛世版的被保险人为一人时,免责条款为7条;太平洋长相伴盛世版的被保险人为两人时,免责条款为12条。
二:回本时间。
太平洋长相伴盛世版是否可以买,还可以从其回本时间来进行考量。值得一提的是,太平洋长相伴盛世版主险为增额终身寿险,保额会按照3.5%的利率逐年增长;附加万能账户,保底利率2%,不过实际收益一般会在4.5%-5%之间进行浮动。
接下来,我们来看一下太平洋长相伴盛世版的现金价值回本速度:
以30岁男性5年交,年交10万为例,到第7年时,现金价值已经为512030,大于已交保费50万,也就是已经回本,回本速度相对于市场中其他的同类产品来说,还是比较快的。
三:预期收益。
太平洋长相伴盛世版是否可以买,我们还可以从其预期收益来进行考量,因为增额终身寿险的收益是写入了保险合同的,不会发生改变,因此它的预期收益和IRR值相对来说就比较重要了。接下来还是以30岁男性5年交,年交10万为例,投保人一共需要缴纳保费50万,接下来看一看太平洋长相伴盛世版预期收益的情况:
保单年度第1年,被保险人31岁时的现金价值为16210元;
保单年度第7年,被保险人37岁时的现金价值为512030元
保单年度第10年,被保险人40岁时的现金价值为567220元;
保单年度第20年,被保险人50岁时的现金价值为799570元;
保单年度第30年,被保险人60岁时的现金价值为1127870元;
保单年度第40年,被保险人70岁时的现金价值为1590960元;
保单年度第50年,被保险人80岁时的现金价值为2244100元。
从以上数据可以看出,太平洋长相伴盛世版投保第20年时,IRR值为2.64%;第30年时,IRR值为2.95%。
相对于市面上的其他同类型保险产品,太平洋长相伴盛世版的收益率并不是很高,只能算是中规中矩,毕竟收益比较高的增额终身寿险,第20年时,IRR值一般可达3.45%;第30年时,IRR值一般可达3.47%。
关于“太平洋长相伴盛世版可以买吗?什么时候回本”就说到这里,希望对你有所帮助。
好了,今天关于太平洋长相伴盛世版可以买吗?什么时候回本的知识点,就分享到这里,如果能给大家带来些许帮助,小编也是蛮高兴的噢...






