-
昆仑健康乐享年年终身护理保险怎么样?从这些方法识别 编辑
今天,口袋百科小编给大家带来昆仑健康乐享年年终身护理保险怎么样?从这些方法识别的相关知识点,希望对各位有所帮助,如果能碰巧解决你现在面临的问题,别忘了关注本站哦,现在开始吧!
很多人买理财保险,就是为了满足后续的养老和教育资金流补充。买终身终额寿险就是一个首选,判断这类险种怎么样,方法很多,如看产品保障内容、资金回笼速度、以及预期收益是否高等,我们就以昆仑健康的产品为例,看看昆仑健康乐享年年终身护理保险怎么样,刚兴趣的朋友不妨一起看看。

方法一:看基础保障内容
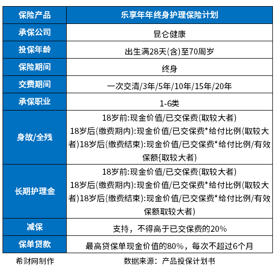
判断终身终额怎么样的第一个方法就是看产品的基础保障内容,了解产品的保障公司、投保规则、承保门槛、保单权益等,我们以昆仑健康乐享年年终身护理保险为例:

这款产品适合出生28天-70岁的人群投保,投保门槛比较低,适合1-6类职业人群,且最为难得的一点是这款产品提供了被保人护理保障。
也就是说如果失能,将有一笔护理保险金来提供经济支持,为被保人争取到更好的护理服务,同时减轻家庭的经济负担,且产品还有增值服务。
方法二:看资金回笼情况
识别理财保险怎么样,最关键的一个方法在于看回本速度快不快,在理财保险领域中,终身终额寿险相对于其他险种而言,算回本比较快的,但是产品之间资金回笼的速度有一定差异,通常3年交,7-8年回本的比较多,但是也有个别回本特别快的,3年交4-5年回本,趸交第二年回本,看昆仑健康乐享年年终身护理保险怎么样也是如此。拿昆仑健康乐享年年终身护理保险产品为例:
1、趸交:第8年回本;
2、三、五年交:第9年回本;
3、十年、十五年交:第10年回本;
4、二十年交:第12年回本。
在短期交费中,昆仑健康乐享年年终身护理保险资金回笼速度不占据优势。
方法三:从预期收益情况上来看
判断终身终额寿险怎么样,最大的就是看预期收益的高低,预期收益越高,IRR值高,对于被保人也越有利,这是很多人买理财保险的初衷想法。拿昆仑健康乐享年年终身护理保险产品来说:
如果以30周岁的成年男性,年交10万为例,分别以趸交的收益情况,我们看下这款产品对比其他的产品预期收益和IRR值:
1、预期收益情况:
(1)40岁:弘康人寿金玉满堂2.0是132780元、增多多3号(昆仑乐享年年)是138749元、长城人寿山海关呼啸版是129270元;
(2)60岁:弘康人寿金玉满堂2.0是274470元、增多多3号(昆仑乐享年年)是276697元、长城人寿山海关呼啸版是251750元;
(3)90岁:弘康人寿金玉满堂2.0是770380元、增多多3号(昆仑乐享年年)是778456元、长城人寿山海关呼啸版是721630元;
2、IRR值:
(1)40岁:弘康人寿金玉满堂2.0是2.876%、增多多3号(昆仑乐享年年)是3.329%、长城人寿山海关呼啸版是2.601%;
(2)60岁:弘康人寿金玉满堂2.0是3.423%、增多多3号(昆仑乐享年年)是3.451%、长城人寿山海关呼啸版是3.198%;
(3)90岁:弘康人寿金玉满堂2.0是3.461%、增多多3号(昆仑乐享年年)是3.479%、长城人寿山海关呼啸版是3.349%。
不难看出,增多多3号(昆仑乐享年年)是对比同类产品不论是预期收益还是IRR值都是名列前茅的。
关于昆仑健康乐享年年终身护理保险怎么样的内容就介绍到这里了,希望对大家有一定帮助。
好了,今天关于昆仑健康乐享年年终身护理保险怎么样?从这些方法识别的知识点,就分享到这里,如果能给大家带来些许帮助,小编也是蛮高兴的噢...






