-
守卫者5号重疾险咋样?通过这些方法试试 编辑
今天,口袋百科小编给大家带来守卫者5号重疾险咋样?通过这些方法试试的相关知识点,希望对各位有所帮助,如果能碰巧解决你现在面临的问题,别忘了关注本站哦,现在开始吧!
多次赔付型的重疾险依旧是市场上的香饽饽,比单次赔付型重疾险贵不了太多,但是可以解决投保客户的担心,发生大病之后就买不到重疾险了,识别这类多次赔付型重疾险怎么样,其实方法整理起来,无法是看:重症分组情况、赔付比例、疾病定义和性价比等几个方面,我们以瑞华健康旗下的重疾险为例,看下守卫者5号重疾险咋样,如果你对这款产品也感兴趣,不妨一起来看看。

方法一:从保障内容范围看
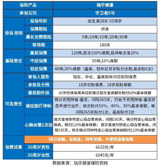
判断重疾险怎么样,保障内容是关键,通过投保规则、承保内容就能清楚知道承保公司、赔付比例、疾病种类、性价比等,对于产品有一个比较初步的认识,我们以守卫者5号重疾险为例:

1、保障内容上看:分为了“基础保障”和“附加保障”的责任,其中基础保障提供了120类重疾+35种中症+40类轻症,195类疾病的保障,保的全面;
附加责任灵活多选,包括了重疾额外赔、恶性肿瘤医疗津贴、特定心脑血管二次赔、身故/全残和被保人豁免的权益;
2、从赔付比例上来看:重症轻症和中症都是多次赔付,从赔付比例上看重疾和中症赔付比例有特色,主要是在于:
(1)重疾不分组多次赔付,提升了赔付概率,且最高赔付6次,首次赔付对于大龄人群有利,在基本保额、已交保费或现金价值三者中最大者,本金不亏,其次其他2-6次处于递增模式,120%、140%、160%、180%、200%;
(2)中症赔付优于同类产品,其他产品赔付保额50%,这款产品赔付比例高达60%保额。
方法二:从轻症定义和隐形分组结果看
识别重疾险怎么样,轻症上可以侧重于鉴别,主要是看疾病定义是否宽松,比方说原位癌和早期癌症可以各赔付一次,慢性肾功能障碍达到要求后90天就能赔付,这是比较理想的模式;并且轻症无隐形分组或者少隐形分组,疾病种类实际。
看守卫者5号重疾险咋样也是如此,以守卫者5号重疾险产品为例:
1、轻症隐形分组上面:这款产品还是存在一定种类重叠的现象,即有多项赔一项的情况,承保的疾病种类不是很实际,提高了多次赔付的门槛:

2、轻症定义上:还是较为严格的,慢性肾功能衰竭要求180天才可以赔付,冠状动脉介入术要求首次实施手术,不是最为理想的模样。
方法三:从价格上来看
多次赔付重疾险看怎么样,价格上可以和同类产品作比较,我们以同样重症不分组的阿波罗2号重疾险和守卫者5号重疾险为例:
假设我们以50万保额,保终身,30年交费为例,不提供身故保障,看下各自的价格:
(1)守卫者5号重疾险:30岁男性6620元,30岁女性6045元;
(2)阿波罗2号重疾险:30岁男性5955元,30岁女性4985元。
关于守卫者5号重疾险咋样的内容分析就介绍到这里了,希望对大家有一定帮助。
好了,今天关于守卫者5号重疾险咋样?通过这些方法试试的知识点,就分享到这里,如果能给大家带来些许帮助,小编也是蛮高兴的噢...






