-
昆仑乐享年年保险安全吗?可以从两个角度来看 编辑
今天,口袋百科小编给大家带来昆仑乐享年年保险安全吗?可以从两个角度来看的相关知识点,希望对各位有所帮助,如果能碰巧解决你现在面临的问题,别忘了关注本站哦,现在开始吧!
昆仑乐享年年保险是一款护理终身保险,也是一款增额终身保险,在银行利率下行的背景下,这类保险由于其收益稳定安全,被很多人用来作为财富规划,为了识别一款增额终身寿险的可靠性和安全性,可以从保险产品和保险产品收益两个方面来看。那么,昆仑乐享年年保险安全吗?我们可以通过以下两个方面来看。

1、昆仑乐享年年保险是什么保险?
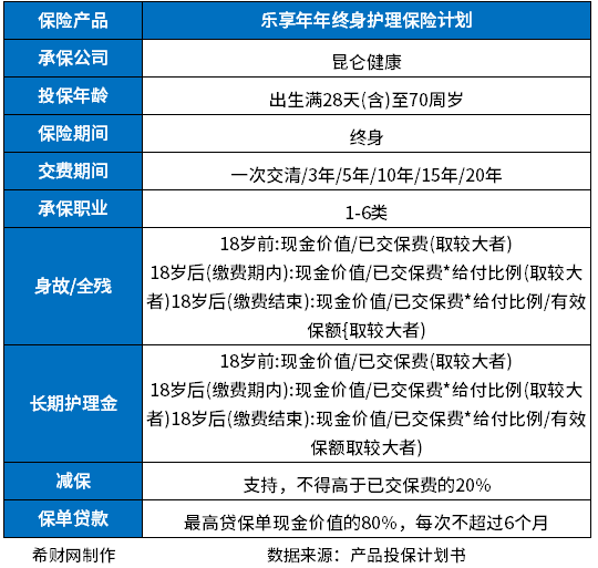
昆仑乐享年年保险是昆仑健康承保的一款增额终身寿险,提供护理保障金的责任,具体可以先了解下保险责任:

这款产品是一款增额终身寿险,保额以3.5%的利率递增,还增加了长期护理保险金的责任,只是理赔有条件的,要求是丧失日常生活能力且持续至观察期结束,这个责任可以弥补被保人在需要长期护理状态时的经济损失。
除此外,保单权益包含了减保和保单贷款,增加了资金使用的灵活性。其中具体是:
减保是每年减少保额20%,就是减少部分现金价值,资金可以变现到手随时使用。
保单贷款就是将现金价值贷款出来,可以缓解资金的压力。
2、昆仑乐享年年保险安全吗?
昆仑乐享年年是一款增额保险,其收益性是通过现金价值来体现的,我们可以通过一个例子来了解下这款保险的收益情况,比如30岁投保,每年投入10万元,连续交3年,总保费是30万,这款产品的预期收益情况如下:

从保本的角度来看,这款产品大概是在第9年左右的样子回本。这个时间保费也快交完了,回本速度还是可以的,起码现金价值白纸黑字写入合同,具有安全稳定性。
从收益的角度来看,这款产品到了51岁的时候现金价值达到了590792元,基本翻一番了。21年的持有期间折合算下来的单利有4.61%。收益的持续稳定增长还是有一定的优势。
关于昆仑乐享年年保险安全吗这个问题就介绍到这里,希望对各位有所帮助。
好了,今天关于昆仑乐享年年保险安全吗?可以从两个角度来看的知识点,就分享到这里,如果能给大家带来些许帮助,小编也是蛮高兴的噢...






