-
昆仑乐享年年保险怎么样?教你三个判断方法 编辑
今天,口袋百科小编给大家带来昆仑乐享年年保险怎么样?教你三个判断方法的相关知识点,希望对各位有所帮助,如果能碰巧解决你现在面临的问题,别忘了关注本站哦,现在开始吧!
增额终身寿险的功能是可以提前锁定长期利率,收益稳定增值,在银行利率下行的背景下,由于其收益稳定性成为了不少人的选择,为了判断产品产品怎么样,我们一般是通过产品的基本信息,产品收益和产品特色这些方面来看的。接下来就以昆仑健康的产品为例,看昆仑健康的产品为例,看昆仑乐享年年保险怎么样?可以从三个角度来判断。

方法一:从产品的基本信息来看
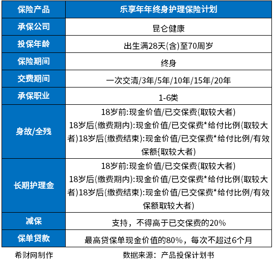
想要了解一款产品怎么样,第一步就是了解产品的基本信息,通过这些信息,可以了解到投保规则是什么?知道保哪些内容?因此需要重点关注投保规则和保险责任,下面以昆仑乐享年年保险为例:
1、投保规则介绍
(1)投保年龄:出生满28天-70周岁
(2)保险期间:终身
(3)交费期间:趸交,3年/5年/10年/15年/20年交
(4)最低保费要求:年交1万起,选择趸交50000元起投
(5)固定利率:3.5%,上一年度有效保额*(1+3.5%)
2、保险责任介绍
昆仑乐享年年保险既是一款增额终身寿险,又是一款终身护理保险。只是相比其他类型的产品,该产品又多了一个长期护理保险金责任,具体保障内容如下:

方法二:了解产品预期收益
增额终身寿险属于理财型保险,通常选择这类产品是希望进行财富保值增值,所以在投保前重点关注下产品的预期收益情况,收益情况是通过现金价值来看的,以昆仑乐享年年保险为例:
30岁投保,每年投入10万元,连续交3年,总保费是30万,这款产品的预期收益情况如下:

从上图可以看出,这款产品大概是在第9年左右的样子回本。到了51岁的时候现金价值达到了590792元,基本翻一番了。
方法三:产品特色是否突出
增额终身寿险怎么选择,需要看其特色是否优势明显,产品优势突出的话,竞争力更强,可以从保单权益、投保门槛以及保障权益来看。以昆仑乐享年年保险为例:
1、投保门槛交费低,年交保费10000元起投,投保门槛低,工薪家庭基本能负担。
2、保单权益包括了减保和保单贷款,让资金灵活性增加,如减保是每年减保保额20%,也就是领取保单的现金价值;同样保单贷款也是将现金价值贷款贷出来,这样可以满足各阶段的资金需求,让财富合理规划,实现保值增值。
3、提供了长期护理保障,为丧失日常生活能力的被保险人提供保障,其理赔条件是丧失日常生活能力且持续至观察期结束,可以避免被保险人出险后引发经济上的损失。
关于昆仑乐享年年保险怎么样的这个问题就介绍到这里了,希望上述内容对你有所帮助。
好了,今天关于昆仑乐享年年保险怎么样?教你三个判断方法的知识点,就分享到这里,如果能给大家带来些许帮助,小编也是蛮高兴的噢...






