-
昆仑健康乐享年年终身护理保险怎么样?告诉您几个判断方法 编辑
今天,口袋百科小编给大家带来昆仑健康乐享年年终身护理保险怎么样?告诉您几个判断方法的相关知识点,希望对各位有所帮助,如果能碰巧解决你现在面临的问题,别忘了关注本站哦,现在开始吧!
银行利率下行,为了提前锁定长期利率,大家都在寻找其它的理财方式。其中增额终身寿险就是不少人的选择,想要判断产品怎么样,可以从产品的基本信息、产品预期收益、产品卖点等方面来看。下面就以昆仑健康的产品为例,看昆仑健康乐享年年终身护理保险怎么样?教大家几个方法。

方法一:看产品的基本信息
增额终身寿险也是一类比较复杂的险种,想要知道产品怎么样,第一步就是了解产品的基本信息,对产品有一个初步的印象,知道能保哪些、投保的要求是什么,所以要重点关注投保规则和保障责任。下面就以昆仑健康乐享年年终身护理保险为例:
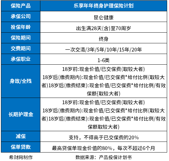
1、投保规则
(1)投保年龄:出生满28天-70周岁
(2)保险期间:终身
(3)交费期间:趸交,3年/5年/10年/15年/20年交
(5)递增利率:3.5%,上一年度有效保额*(1+3.5%)
2、保险责任介绍
昆仑健康乐享年年终身护理保险,其实就是一款增额终身寿险,相比其他同类产品,该产品多了一个长期护理保险金责任,其保障详情如此下所示:

方法二:看产品预期收益
增额终身寿险属于理财型保险产品,我们买这类产品自然是希望可以实现财富升值,所以投保前要重点关注产品的预期收益情况,其中预期收益越可观的产品自然是更值得考虑了。下面就以昆仑健康乐享年年终身护理保险为例:
30岁投保,每年投入10万元,连续交3年,累计投入30万,保障终身,该保单预期收益情况如下:

从上图可以看出,在保单第8-9年回本。到了51岁时现金价值达到590792元,基本翻一番,折合单利每年(590792-300000)÷21÷300000=4.61%,持有21年每年单利达到4.61%。
方法三:看产品的卖点是否突出
保险市场上的增额终身寿险很多,判断这类产品怎么样,也需要关注产品的卖点,若在同类产品中优势明显的话,那么竞争力更强。可重点关注保单权益、投保门槛等方面。下面就以昆仑健康乐享年年终身护理保险为例:
1、投保门槛友好:年交保费10000元就能起投,起投门槛低,对于工薪家庭来说更有利。
2、资金灵活性不错:支持减保(每年减保保额20%)、保单贷款,其中减保就是领取保单的现金价值,这样一来可以通过减保来满足自己各阶段的资金需求,实现财富的合理规划。
3、提供长期护理保障:理赔条件为丧失日常生活能力且持续至观察期结束,有效应对被保人出险后所带来的经济风险。
关于昆仑健康乐享年年终身护理保险怎么样的问题就讲到这里了,希望以上内容对你有所帮助。
好了,今天关于昆仑健康乐享年年终身护理保险怎么样?告诉您几个判断方法的知识点,就分享到这里,如果能给大家带来些许帮助,小编也是蛮高兴的噢...






