-
复星保德信星盈家两全保险怎么样?通过这些方法判断 编辑
今天,口袋百科小编给大家带来复星保德信星盈家两全保险怎么样?通过这些方法判断的相关知识点,希望对各位有所帮助,如果能碰巧解决你现在面临的问题,别忘了关注本站哦,现在开始吧!
两全保险也是理财保险的一类,满期只要生存就有保障,具备一定的理财功能兼顾身价保障,如何区分这类两全保险怎么样,不外乎看保单权益、基本内容、主要收益等方面,我们不妨从复星保德信星产品出发,看下复星保德信星盈家两全保险怎么样,感兴趣的朋友不妨一起来看看。

方法一:通过产品基础信息看
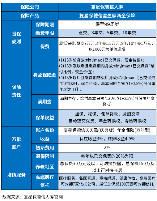
通过表格了解产品投保规则、保障责任等信息,对于产品的(满期金、身故保险金、保单权益、万能账户)等做到心中有数,下面以复星保德信星盈家两全保险为例:

这款产品的投保门槛比较高,主流产品通常在年交5000元以上即可,有些门槛低的2000元/年也行,而复星保德信星盈家两全保险;5年、10年交也有要1万元/年起,以1000元为单位递增,承保门槛比较高。
这款产品覆盖了身故保险金、满期金、也有加减保等权益,也提供了养老社区、高端医疗信托等责任。
方法二:看产品主要亮点
识别这类两全保险怎么样,关键是看产品的亮点,要有市场区分度,可以留意投保门槛,保单权益丰富性、以复星保德信星盈家两全保险为例,主要长处在于:
1、保单权益丰富:提供了加保、减保、保单贷款、减额交清、自动垫交保费、年金转换权、寿险转换权等责任;
2、缴费年限灵活:分为了趸交、3年交、5年交、10年交多种选择,适用不同人群;
3、增值服务出色:提供了养老社区高端服务,很多产品上百万才可以入住,这款产品总保费30万元及以上可对接旅居,相当给力;
方法三:看产品的预期收益情况
区分一款理财保险怎么样最好的方式是看产品预期收益情况,预期收益越高,肯定是对于被保人更好的,也就说明产品优秀。
以30周岁投保,每年交10万,交5年为投保条件,不妨看看复星保德信星盈家的现金价值情况:
1、回本速度:5年交7年回本,回本金额为58.038万元;
2、现金价值:60周岁(123.91万)、70周岁(175.14万)、80周岁(248.79万)、90周岁(370.43万)。
关于复星保德信星盈家两全保险怎么样的内容分析就介绍到这里了,希望对大家 有一定帮助。
好了,今天关于复星保德信星盈家两全保险怎么样?通过这些方法判断的知识点,就分享到这里,如果能给大家带来些许帮助,小编也是蛮高兴的噢...






