-
大家保险养多多2号和养多多3号养老年金哪个好? 编辑
今天,口袋百科小编给大家带来大家保险养多多2号和养多多3号养老年金哪个好?的相关知识点,希望对各位有所帮助,如果能碰巧解决你现在面临的问题,别忘了关注本站哦,现在开始吧!
年金险前期存钱,到用钱的时候再拿出来,好的年金险,自然是更受到大家青睐的,如果区分两款年金险对比哪款更值得买,其实识别对比方法很多,比方说从两款产品从领取规则看、从产品预期收益看、从产品亮点角度看。我们就以这些方法为例,看下养多多2号和养多多3号养老年金哪个好?

方法一:从领取规则看
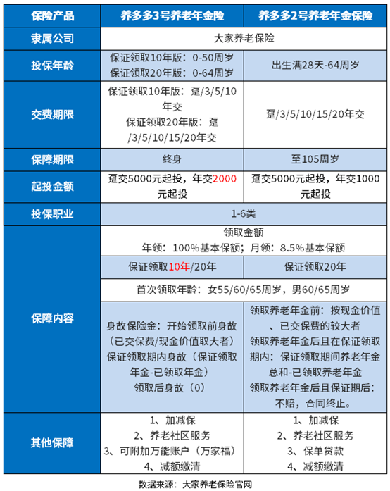
养老年金险属于理财型保险产品,虽然也有保险保障,但只包含身故责任,保障能力弱。所以投保这类产品时重点留意年金领取的规则,清楚什么时候返还、返还额度、返还方式等。以养多多3号和2号为例:

同作为大家养老旗下的年金险,养多多3号和2号在领取规则上,没有差别,需关注的是,养多多3号增加了保证领取10年版,另外年交最低投保保费有所增加。
方法二:从产品预期收益看
购买养老年金险是用于补充基本养老金,因此养老年金领取额度越高,退休后可用的养老资金也有更多。看这类产品收益,一方面要关注年金领取额度,另一方面还要留意产品的现金价值。以养多多3号和2号为例:
两款产品在领取方式和额度上没有差别,主要关注的就是现金价值不同:

前期现价的增长速度会有差别,但是从回本时间看,都是交完费后7年,后期现价增长趋平。
方法三:从产品亮点角度看
判断养老年金险好不好,除了看产品年金领取的多少,还要关注产品的卖点。市面上这类产品很多,若有突出的亮点,那么更具竞争的优势。以养多多3号和2号为例:
两款产品作为同一家公司的年金险,部分亮点是相同的。
比如都有保证领取、可对接养老社区、有加减保权益等。不同的是,养多多3号年金险可附加万能账户,没有领取的年金可进入万能账户中复利增值,但附加万能账户会提高起投保费门槛。
本知识点介绍到这里,上面就是给大家带来的大家保险养多多2号和养多多3号养老年金哪个好?的全部内容了,如果想了解更多知识点,请继续关注口袋百科。
好了,今天关于大家保险养多多2号和养多多3号养老年金哪个好?的知识点,就分享到这里,如果能给大家带来些许帮助,小编也是蛮高兴的噢...






