-
众安尊享e生2023靠谱吗?教您看懂条款的方法 编辑
今天,口袋百科小编给大家带来众安尊享e生2023靠谱吗?教您看懂条款的方法的相关知识点,希望对各位有所帮助,如果能碰巧解决你现在面临的问题,别忘了关注本站哦,现在开始吧!
医疗险也是必备保障,可以补充基本医保降低医疗费用损失。在医疗险产品中百万医疗险很受欢迎,保障好价格不贵,性价比很高。想要判断一款百万医疗险是否靠谱,可以从产品承保公司、产品续保条件、保障内容等方面来看。下面就以众安的产品为例,看众安尊享e生2023靠谱吗?教大家几个方法。

方法一:看产品的承保公司
判断保险产品是否可靠首先就要看承保公司,正规的保险产品自然是由保险公司承保,正规的保险公司是由银保监会批准成立且受银保监会监督的,另外还要留意保险公司综合实力等情况。下面就以众安尊享e生2023为例:
尊享e生2023是众安保险旗下的产品,这家公司是正规的保险公司,成立于2013年,是第一家互联网保险公司,经银保监会批准成立,总部位于上海,是由蚂蚁金服、中国平安、腾讯等公司联合发起设立的,这三家公司都是国内知名公司,且资金实力雄厚。另外众安保险的偿付能力也充足,可以放心。
方法二:看产品的续保条件
判断百万医疗险是否可靠,要留意产品的续保条件,如果产品续保条件差,第二年保险公司因为被保险人健康状况变化或历史理赔拒绝续保,那么将会失去医疗险保障,并且之后想买医疗险也比较难了。下面就以众安尊享e生2023为例:
这款产品的保险期间为一年,虽然最高可以续保至105岁,但是不支持保证续保,且保险合同中还明确约定续保是需要经过保险公司统一的。也就是说保险公司可能会因为被保险人健康状况变化或历史理赔拒绝续保,还有停售的风险。该产品的续保条件如下所示:

虽然这款产品不支持保证续保,但是该产品上线8年从未停售,且不断进行升级,经历了20多次升级。另外还要清楚的一点是,众安保险是财险公司,因此无法销售长期健康险产品。
方法三:看产品的保障内容
判断百万医疗险是否靠谱,也要重点关注产品的保障内容。虽然这类产品的医疗保额高,一年有好几百万保额,但是保额再高,保障内容有缺失,那么无法提供全面的保障。下面就以众安尊享e生2023为例:
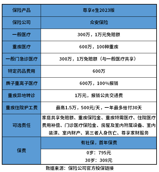
先来看看尊享e生2023的保障详情:

这款产品的保障内容丰富,其中必选责任中,基础保障没有缺失,而且还自带一般门急诊医疗、特定药品费用、重疾异地转诊等保障。该产品还有多项可选责任灵活选,可满足不同人群的医疗保障需求。
关于众安尊享e生2023靠谱吗的问题就解答到这里了,希望以上内容对你了解产品有所帮助。
好了,今天关于众安尊享e生2023靠谱吗?教您看懂条款的方法的知识点,就分享到这里,如果能给大家带来些许帮助,小编也是蛮高兴的噢...






