-
首月交一元钱保600百万保险是真的吗?附众安保险医疗保险明细 编辑
今天,口袋百科小编给大家带来首月交一元钱保600百万保险是真的吗?附众安保险医疗保险明细的相关知识点,希望对各位有所帮助,如果能碰巧解决你现在面临的问题,别忘了关注本站哦,现在开始吧!
首月1元的保险是否能买,是很多人比较质疑的一件事情,还有部分人群已经购买了首月1块钱的百万医疗险产品,但是第二个月交费就傻眼了,那么,首月交一元钱保600百万保险是真的吗?本期我们就来具体了解一下。

首月交一元钱保600百万保险是真的吗?
1、视情况决定:
首月交1块钱保600万保险是真的,这个是不争的事实,但是第二个月开始,还是会按照年龄缴纳的保费情况,分摊在每个月继续交费:
比如说,某款产品1块钱交费的费率情况(按年收):

以上述产品50岁缴费为例:
(1)月交总保费:首月 1 元 +78.58元 * 11 月 = 865 元
(2)年交总保费:943元
也就是说看首月交一元钱保600百万保险是真的吗,完全是看个人的概念,不是每个月都是1块钱,第二个月开始按照年龄投保的保费平摊;
2、关注的细节:
如果是从第一个月的情况看首月交一元钱保600百万保险是真的,是真的,但是选择产品的时候,有很多要关注的细节:
(1)产品责任基础要全面,要包括住院前后门急诊、特殊门诊、门诊手术、住院费用;
(2)续保稳定性要好,最好别选择交1年保1年的产品,这是需要经过保险公司审核的,应该选择续保稳定性更长的产品;
(3)增值服务要选择实用的,比如说住院垫付和外购药都提供。
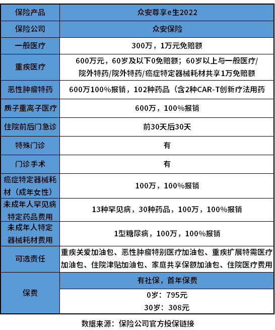
二、众安保险医疗保险明细情况:
市场上每款医疗险都不同的,众安的百万医疗险是以尊享e生2022版为例,我们看下众安保险医疗保险明细,保了哪些内容:
1、一般医疗:300万,扣除1万/年免赔额后,100%报销;
2、重疾医疗:600万,0免赔额,100%报销;
3、特定药品:600万,约定的抗癌特药,0免赔额,60-100%报销;
4、质子重离子医疗:600万,0免赔额,100%报销;
5、重疾特需医疗:600万,在二级及以上公立医院的特需部、VIP部及国际部的医疗费用,0免赔额,100%报销。
还提供了同类产品没有的特定器械、未成年人特定器械、罕见病特定药品的保障,保障内容如下:
(1)未成年人特定器械:100万,治疗I型糖尿病的胰岛素泵器械费用,0免赔额,100%报销;
(2)罕见疾病:100万,针对未成年人罕见病的特定药品,0免赔额,100%报销;
(3)特定疾病:100万,治疗原发于乳腺的恶性肿瘤--重度且用于乳房一期再造的乳腺假体器械费用,0免赔额,100%报销。
详见:

关于首月交一元钱保600百万保险是真的吗?附众安保险医疗保险明细的内容分析就介绍到这里了,希望对大家有一定帮助。
好了,今天关于首月交一元钱保600百万保险是真的吗?附众安保险医疗保险明细的知识点,就分享到这里,如果能给大家带来些许帮助,小编也是蛮高兴的噢...






