-
青云卫2号儿童重疾险怎么样?教您几个看懂产品的方法 编辑
今天,口袋百科小编给大家带来青云卫2号儿童重疾险怎么样?教您几个看懂产品的方法的相关知识点,希望对各位有所帮助,如果能碰巧解决你现在面临的问题,别忘了关注本站哦,现在开始吧!
保险市场上的少儿重疾险非常多,并且产品之间的竞争非常的激烈,不仅保障越来越完善,而且费率也越来越友好。想要判断少儿重疾险怎么样,可以从产品保障内容、产品亮点依旧需要注意的细节等方面来看。下面就以招商仁和的产品为例,看青云卫2号儿童重疾险怎么样?教大家几个方法。

方法一:看产品保障如何
保障内容越全面的产品往往更值得考虑,在重疾险中只有28种重疾和3种轻症是必须包含的,其他疾病和保障内容都是由保险公司定义的。投保时要留意产品的核心保障,不能有缺失,另外最好有补充保障。下面就以青云卫2号儿童重疾险为例:
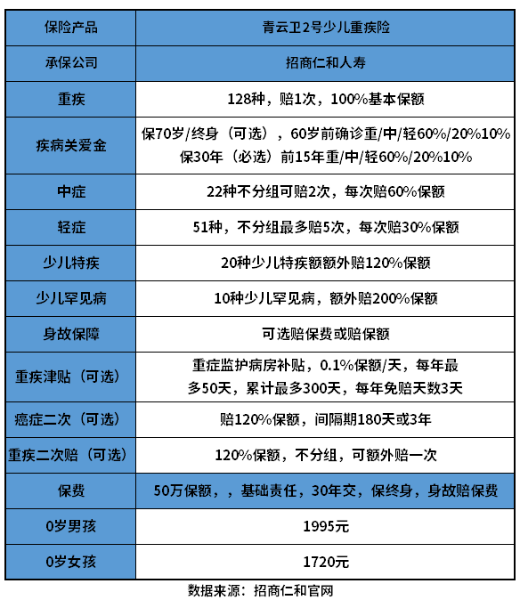
先来看看青云卫2号的保障详情:

1、核心保障:包含128种重疾、22种中症、51种轻症保障,其中重疾只赔一次,轻症和中症不分组多次赔。高发疾病覆盖全,且赔付次数够用、赔付比例充足。
2、自带的补充保障:自带20种少儿特疾和10种少儿罕见病保障,不仅没有保障年龄限制,并且赔付比例高,其中少儿特疾可额外赔120%保额,少儿罕见病可额外赔200%保额。
3、可选责任:该产品有多项可选责任灵活选择,投投保人可根据保障需求灵活选,满足不同人群的保障需求。其中疾病关爱金责任,含该重疾、中症、轻症责任,如果保险期间选择30年就必须包含这项责任。身故/全残保障可选择赔身故或赔保额,也相对灵活。
方法二:看产品的卖点
保险市场上的重疾险产品非常多,经常会有新产品上市,竞争非常的激烈。因此若产品没有核心卖点,那么很难在同类产品中脱颖而出。看重疾险的卖点可重点留意产品性价比、特色保障、赔付比例等方面。下面就以青云卫2号儿童重疾险为例:
1、疾病理赔友好:该产品重疾理赔后,保单不会直接失效,只要轻症、中症的赔付次数没有用完,间隔90天后确诊还能各赔一次。
2、少儿特疾保障好:没有保障年龄限制,与保障期间等长,且赔付比例高,其中确诊少儿特疾最高可赔220%保额,少儿罕见病最高赔300%保额。
3、疾病额外赔不错:如果保障期间选择30年,则必须疾病关爱金,且只能保至保单前15年。若保障期间选择保至70岁或终身,那么疾病关爱金则是一项可选责任,且可保障至60岁前,确诊重疾、中症、轻症分可额外赔60%、20%、10%保额,在一定程度上可提高疾病保障力度。
方法三:看产品性价比如何
少儿重疾险之间的竞争非常的激烈,选择产品时既要留意产品保障,也要关注产品价格,若产品保障内容全面,且在价格上也有明显优势的话,那么产品性价比往往不会差。下面就以青云卫2号儿童重疾险为例:
以0岁宝宝投保青云卫2号为例,保额50万,保障终身,保费按30年交,在选择不同保险责任情况下,其价格如下:
1、只包含基础责任:0岁男宝宝1995元,0岁女宝宝1720元;
2、基础责任+疾病关爱金:0岁男宝宝2515元,0岁女宝宝2395元;
3、基础责任+癌症二次+重疾二次:0岁男宝宝2515元,0岁女宝宝2395元。
从价格试算情况来看,该产品在同类产品中有明显的价格优势,是一款性价比不错的少儿重疾险产品。
关于青云卫2号儿童重疾险怎么样的问题就讲到这里了,希望以上内容对你有所帮助。
好了,今天关于青云卫2号儿童重疾险怎么样?教您几个看懂产品的方法的知识点,就分享到这里,如果能给大家带来些许帮助,小编也是蛮高兴的噢...






