-
众安保险600万医疗保险可靠吗?提供众安保险价格表一览 编辑
今天,口袋百科小编给大家带来众安保险600万医疗保险可靠吗?提供众安保险价格表一览的相关知识点,希望对各位有所帮助,如果能碰巧解决你现在面临的问题,别忘了关注本站哦,现在开始吧!
互联网买百万医疗险很方便且快捷,去掉了跑线下分支机构的繁琐,可选择要安全且正规的保险平台就行,就怕买到假保险钱打水漂还是小事,出险后无法理赔。那么,众安保险600万医疗保险可靠吗?我们从多个维度对比,马上给大家整理内容。

众安保险600万医疗保险可靠吗?
1、从保险公司看:
众安保险是国内首家互联网保险公司,同时好不夸张的说,是国内互联网保险公司的领头羊,由三马牵头,总部在上海,成立于2013年,与传统的保险公司不同,没有线下分支机构,所有的投保、理赔全部线上化。
要看众安保险600万医疗保险可靠吗,承保公司是相当重要的,可以从以下几个小细节入手:
(1)偿付能力:保监会规定的综合偿付能力充足率达到100%、核心偿付能力充足率50%,服务等级为B级是合格的,纵观众安保险公司的综合偿付能力充足率、核心偿付能力充足率都是472.35%,风险等级为B级,远高于保监会标准线;
(2)服务等级来看:银保信根据过往大量的数据和经验,通过保单送达时效、业务办理的速度、电话接通率、获赔率等多个指标汇总,分为了10个等级,众安保险在第三个等级,属于BBB级,属于中上游位置;
(3)从投诉纠纷排名看:同时通过官方数据看保险消费投诉指标情况,参与的72家财险公司中,众安保险由于线上实现理赔,在亿元保费投诉量、万张保单投诉量的排名中相对靠前,需要关注,排名10位与70位,需要稍微关注。
2、从保障产品看:
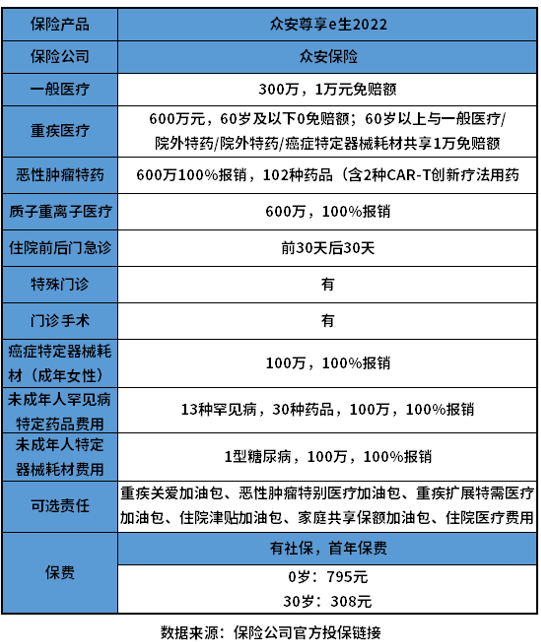
侧重分析众安保险600万医疗保险可靠吗,关键还是看产品,这才是王道,这家公司旗下的产品很多,旗下出道最早,名气最大的当属尊享e生系列百万医疗险,素来都有很高的的市场关注度,以尊享e生2022款为例:

这款产品的保障责任,是在同类产品中的佼佼者,不仅提供了一般住院医疗、重疾医疗,特殊门诊、门诊手术、住院前后门诊、质子重离子医疗外,还覆盖了成年女性乳腺癌症特定器械耗材费、未成年人罕见特定药物疾病、未成年人I型糖尿病的耗材费用,都是十分实用的。
但是需要如果从续保的稳定性来看,这款产品是交1年保1年的产品,不保证续保,如果需要续保的稳定性,可以考虑市场上最长保证续保20年的产品,也有不少。
这款百万医疗险适合大龄投保,普通主流产品到60岁就进行了限制,这款产品70岁人群也可以保,给了大龄人群承保的空间,且这款产品交费比较有优势,我们通过众安保险价格表一览来具体了解一下:
(1)0岁:有社保796元;
(2)20岁:有社保195元;
(3)30岁:有社保308元;
(4)40岁:有社保497元;
(5)50岁:有社保943元;
详见完整费率表情况:

关于众安保险600万医疗保险可靠吗、众安保险价格表内容就介绍到这里了,希望对大家有一定帮助。
好了,今天关于众安保险600万医疗保险可靠吗?提供众安保险价格表一览的知识点,就分享到这里,如果能给大家带来些许帮助,小编也是蛮高兴的噢...






