-
泰康重疾险有必要买吗?从三个方面看判断 编辑
今天,口袋百科小编给大家带来泰康重疾险有必要买吗?从三个方面看判断的相关知识点,希望对各位有所帮助,如果能碰巧解决你现在面临的问题,别忘了关注本站哦,现在开始吧!
重疾险,也叫做重大疾病保险,是个人罹患约定的轻症、中症或重大疾病时,按照合同给付保险金,相对比医疗险的报销性质,给付型的重疾险优势得天独厚,理赔款可以灵活支配,用于因病休养期间家庭开支,而泰康人寿在保险公司中知名度比较高,那么泰康重疾险有必要买吗?
本期话题:
1、个人怎么去判断一款重疾险是否有必要买
2、泰康重疾险的主要优缺点
3、泰康重疾险有必要买吗?

一、个人怎么去判断一款重疾险是否有必要买?
日常不光是哪家公司或者是何渠道销售的产品,判断一款重疾险是否适合自己,有硬性要求和个人要求:
1、是否能够买足保额。一般保额买到30-50万以上,且是个人每年收入的3-5倍,发生风险时理赔款切实能够保证三五年不上班期间家庭开支,如果买的几万保额或10万保额,发生大病解决不了问题;
2、有能力持续缴费。也就是保费支出不仅当前交得起,未来也能交得起。有的消费者买的重疾险年交10000多,结果第二年因为工作出问题,就交不起保费,导致合同失效或短期退保经济损失。
3、产品卖点有足够吸引力,比如保费很低、带有特定疾病加量赔付、癌症多次赔付、产品疾病定义好、搭配的医疗险续保条款好等等。
二、泰康重疾险的主要优缺点
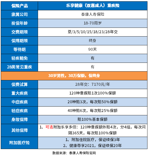
要了解泰康重疾险是否有必要买,关键还是看产品,就拿当前的主打产品乐享健康双惠成人版来说:

优点在于:
1、轻疾、中疾和重疾疾病范围覆盖全面,所有高发轻疾都包含在内;
2、疾病定义比较好,没有轻疾隐形分组,轻疾多次赔付的获赔概率更高;
3、搭配的医疗险优秀,搭配健康尊享2021百万医疗险可以保证续保20年,在二级及以上私立医院也能报,社保报销可以抵扣免赔。
缺点在于:
1、交费价格比较贵,30岁买30万保额,28年交费,年交7170元,加上医疗险和定期寿险保费,整体上接近8000元。
2、泰康百万医疗险,60岁以后价格比同类产品高得多,一年交两三千以上,需要搭配主险才能卖。
3、可以附加重疾多次赔付,但是没有癌症单独赔多次。
三、泰康重疾险有必要买吗?
个人如果非常看重泰康医疗险,买泰康乐享健康重疾险能够买到一定的保额,有能力持续交费,那么意味着选择泰康重疾险还是可以。如果交费能力一般,又想要买泰康医疗险,可以买泰康重疾险加上医疗险,重疾保额买低一点,投保其他重疾险增加保额。
关于泰康重疾险有必要买吗就写到这里。
好了,今天关于泰康重疾险有必要买吗?从三个方面看判断的知识点,就分享到这里,如果能给大家带来些许帮助,小编也是蛮高兴的噢...






