-
金医保1号终身防癌医疗险怎么样?搞懂这个问题有哪些方法 编辑
今天,口袋百科小编给大家带来金医保1号终身防癌医疗险怎么样?搞懂这个问题有哪些方法的相关知识点,希望对各位有所帮助,如果能碰巧解决你现在面临的问题,别忘了关注本站哦,现在开始吧!
癌症患病率高,并且治疗费用贵。防癌医疗险是专门提供癌症保障的医疗险,且保额高、价格便宜,对被保险人的健康状况相对宽松。想要判断这类产品怎么样?可以从产品基本信息、产品续保条件、产品亮点等方面。下面就以人保寿险的产品为例,看金医保1号终身防癌医疗险怎么样?教大家几个方法。

方法一:看产品基本信息
了解一款保险产品,首先就要了解产品的基本信息,对产品有一个初步的印象,其中投保规则、保险责任是重点,从中可以知道产品的投保条件和提供哪些保障。下面就以金医保1号终身防癌医疗险为例:
1、投保规则
(2)保险期间:1年
(3)交费期间:1年交
(4)等待期:90天
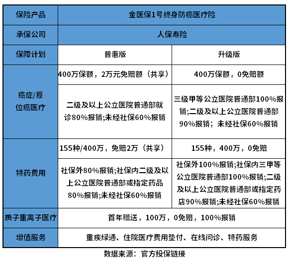
2、保障内容
这款产品有两个保障计划可选择,分别是普惠版和升级版,都包含癌症/原位癌医疗、特定药品费用、质子重离子医疗保障,但免赔额和报销规则有所区别,其保障详情如下所示:

方法二:看产品的续保条件
市面上的医疗险通常是一年期的短期产品,因此投保前要重点留意续保条件,续保条件友好的产品更能提供持续性的保障。如果产品续保差,第二年不允许续保,那么又要重新买其他产品,万一发生过理赔,则更难买了。下面就以金医保1号终身防癌医疗险为例:
虽然这款产品的保险期间为一年,但是可保证续保终身,也就是说,保险公司不会因为被保险人健康状况变化或历史理赔拒绝续保,并且即使产品停售也不会影响续保,产品的稳定相很强。不过要注意的是,该产品的费率是可的。
方法三:看产品的亮点是否突出
市面上有不少防癌医疗险可选择,因此若产品没有突出亮点的话,是很难在同类产品中脱颖而出的。看防癌医疗险的亮点可以重点关注产品特色保障、免赔额、保障内容、增值服务等方面。下面就以金医保1号终身防癌险医疗为例:
1、续保条件友好:可保证续保终身,产品稳定性强。
2、免赔额友好:升级版的医疗费用报销没有免赔额限制,报销门槛低。
3、无理赔优惠:如果被保险人在70岁前没有发生理赔,下一年保额可增长20万,最高可增长至500万。
4、增值服务实用性强:包含重疾绿通、住院垫付、在线问诊、特药服务,实用性强,可为患者就医提供便利。
关于金医保1号终身防癌医疗险怎么样的问题就讲到这里了,希望以上内容对你有所帮助。
好了,今天关于金医保1号终身防癌医疗险怎么样?搞懂这个问题有哪些方法的知识点,就分享到这里,如果能给大家带来些许帮助,小编也是蛮高兴的噢...






