-
百万如意行两全保险的优缺点 教您几个实用方法 编辑
今天,口袋百科小编给大家带来百万如意行两全保险的优缺点 教您几个实用方法的相关知识点,希望对各位有所帮助,如果能碰巧解决你现在面临的问题,别忘了关注本站哦,现在开始吧!
一年期综合意外险性价比很高,一年几百元机能提供上百万的保额。但还是有不少人更偏爱长期意外险。想要判断产品怎么样,可以从产品基本信息、产品亮点、产品需要留意的细节来看。下面就以中国人寿的产品为例,看百万如意行两全保险的优缺点,教大家几个方法。

方法一:看产品的基本信息
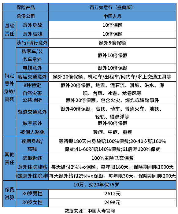
了解一款保险保险产品好不好,首先就要了解产品的基本信息,对其有一个初步的影响。产品的投保规则和保障内容是关注的重点,从中可以得知投保要求和提供哪些保障。下面就以百万如意行两全保险为例:
1、投保规则
(1)投保年龄:18-60周岁
(2)保险期间:保障至75岁
(3)交费期间:15年、20年交
2、保障责任介绍

这是一款返还型意外险产品,其主险为两全保险,除了意外身故/高残保障之外,还包含疾病身故/高残、满期保险金责任,另外还有意外住院津贴和特定意外津贴保障。
方法二:看产品亮点是否突出
保险市场上的长期意外险产品也很多,如果产品没有突出的优势,那么很难在同类产品中脱颖而出。看产品的亮点可以关注产品特色保障、赔付力度等方面。下面就以百万如意行两全保险为例:
1、意外赔付比例高:意外身故/高残最高能赔付50倍保额。
2、疾病身故也能赔:该产品的保障责任中带有疾病身故/高残保障,最高能赔1.6倍已交保费。
3、满期可返还:若被保险人在保险期间内平平安安,保险到期仍生存,可返还100%已交保费,这样一来即使没有发生理赔,也至少能保证本金不受损。
4、提供住院津贴保障:该产品还包含意外住院津贴和特定意外住院津贴保障,按被保险人住院天数给付保险津贴,可以在一定程度上降低意外造成的经济损失。
方法三:看产品需要留意的细节
判断保险产品好不好,也要关注产品的细节部分,也就是不足之处。这些细节可能会影响产品的保障力度和理赔,投保前需要特别关注。下面就以百万如意行两全保险为例:
1、赔付门槛高:该产品只能赔付高残,不是按伤残等级赔付的。市面上的一年期综合意外险则是按伤残等级赔付的,分为1-10级伤残,10级最轻,1级最重,理赔很容易。
2、缺少意外医疗保障:该产品只包含意外身故/高残保障,因意外事故导致受伤产生的医疗费用无法报销,无法应付医疗费用风险,理赔门槛高。
3、价格相对较高:由于该产品是长期意外险,并且还自带返还责任,在加上还是中国人寿的旗下的产品,自带品牌溢价,因此价格相对较高。
关于百万如意行两全保险的优缺点的就讲到这里了,希望以上内容对你有所帮助。
好了,今天关于百万如意行两全保险的优缺点 教您几个实用方法的知识点,就分享到这里,如果能给大家带来些许帮助,小编也是蛮高兴的噢...






