-
《消逝的光芒2》一共有几个结局 编辑
消逝的光芒2一共有几个结局?不少玩家可能都还不是很清楚吧,下面就是关于消逝的光芒2结局介绍,感兴趣的小伙伴不妨看看吧。
消逝的光芒2结局介绍
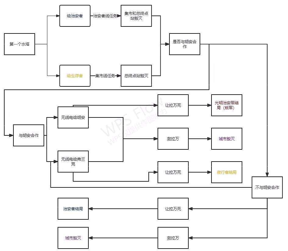
首先这款游戏一共有【4种结局】,分别如下。
1、光明治安军结局(叛军结局):和胡安合作→无线电给胡安→让拉万死
2、城市毁灭:只要你最后选救拉万,都是这个结局。好结局就是主角团全部存活:和胡安合作→给弗兰克→救拉万。
3、夜行者结局:和胡安合作→无线电给弗兰克→让拉万死
4、治安者结局:不和胡安合作→让拉万死
关键选项的流程图如下。
总而言之,这4种对局其实只会受到2-3个选项的影响,前面大多数选择其实都不会改变最终的结局走向。所谓的好结局,就是救拉万。
以上就是关于消逝的光芒2一共有几个结局的全部内容了, 希望能够帮助到各位玩家。想了解更多游戏相关的内容各位玩家们可以关注口袋百科,会一直给各位玩家们带来新攻略!如果你对此文章存在争议,可在评论区留言和玩家们一起讨论。






