《全民k歌》怎么注销账号 编辑

全民k歌是非常受欢迎的音乐软件,如果用户不想使用了,可以通过注销账号的方式,那全民k歌怎么注销账号呢?下面就给大家分享账号注销教程及其详细步骤。

《全民k歌》怎么注销账号

全民k歌怎么注销账号:

1、打开全民k歌,点击我的,点击左上角的设置图标。

《全民k歌》怎么注销账号

2、在设置页面,点击帮助与反馈。

《全民k歌》怎么注销账号

3、点击如何注销全民k歌的登录账户。

《全民k歌》怎么注销账号

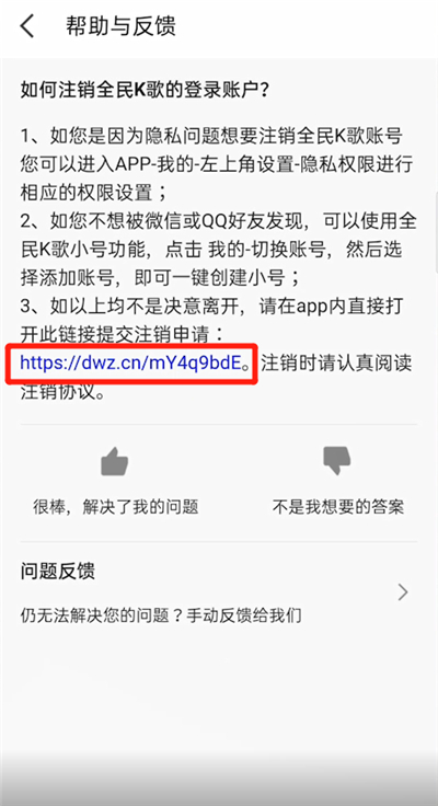
4、点击蓝色的注销链接。

《全民k歌》怎么注销账号

5、点击填写问卷后注销,填写好后点击去注销。

《全民k歌》怎么注销账号

6、勾选所有的条件,点击下一步。

《全民k歌》怎么注销账号

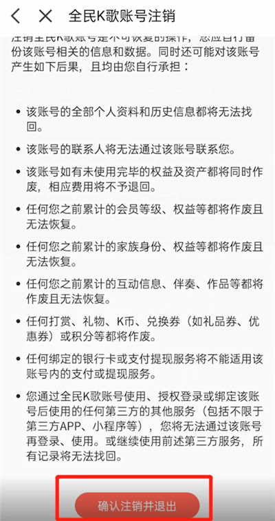
7、点击确认注销即可。

《全民k歌》怎么注销账号

以上就是关于全民k歌怎么注销账号的全部内容,希望能够对你有所帮助,想要知更多软件使用方法和教程,欢迎大家继续关注口袋百科